VL53L5CX Time-of-Flight 8×8-Zone Distance Sensor Carrier with Voltage Regulator, 400cm Max
Tutti i prezzi sono IVA inclusa
This sensor is a carrier/breakout board for ST’s VL53L5CX laser-ranging sensor, which offers fast and accurate ranging up to 4 m through a digital I²C interface. It can measure absolute distances to multiple targets simultaneously across multiple zones, providing enough data for a depth map with up to 8×8 resolution. The board includes a 3.3 V linear regulator and level-shifters that allow it to work over an input voltage range of 2.5 V to 5.5 V, and the 0.1″ pin spacing makes it easy to use with standard solderless breadboards and 0.1″ perfboards. Note: This is not recommended for use with 8-bit MCUs; for such applications, consider the VL53L1X, VL53L0X carrier, or VL6180X carrier.
Note: this product is not recommended for use with 8-bit microcontrollers. Initializing the VL53L5CX and processing its readings require a significant amount of RAM and code space, making this sensor impractical for use with a typical 8-bit microcontroller. (ST’s API for the VL53L5CX typically uses over 90 KB of program memory.) For alternatives that are simpler to use and can work with 8-bit microcontrollers (but do not have the multi-zone or multi-target capabilities of the VL53L5CX), please consider the VL53L1X, VL53L0X carrier, or VL6180X carrier.
![]() |
Overview
The VL53L5CX from ST Microelectronics is a long-distance, ranging time-of-flight (TOF) sensor integrated into a compact module. This board is a carrier for the VL53L5CX, so we recommend careful reading of the VL53L5CX datasheet (3MB pdf) before using this product.
The VL53L5CX is effectively a tiny, self-contained lidar system featuring an integrated 940 nm Class 1 laser, which is invisible and eye-safe. Unlike conventional IR sensors that use the intensity of reflected light to estimate the distance to an object, the VL53L5CX uses ST’s FlightSense technology to precisely measure how long it takes for emitted pulses of infrared laser light to reach the objects and be reflected back to a detector. This approach ensures absolute distance measurements independent of ambient lighting conditions and target characteristics (e.g. color, shape, texture, and reflectivity), though these external conditions do affect the maximum range of the sensor.
The VL53L5CX is distinguished from ST’s previous time-of-flight sensors by its multi-zone ranging output: its field of view is divided into a number of zones, configurable as a 4×4 or 8×8 grid, and the sensor provides separate readings for each zone (which can include multiple targets per zone). This effectively makes the VL53L5CX a basic 3D lidar, since instead of measuring only a single distance (1D lidar), it can provide enough data to generate a low-resolution depth map of the environment within its field of view.
![]() |
A plot of a coffee cup as detected by a VL53L5CX time-of-flight 8×8-zone distance sensor. |
|---|
Under favorable conditions, the sensor can report distances up to 4 m (13 ft) with 1 mm resolution. The minimum ranging distance is 20 mm. Ranging measurements are available through the sensor’s I²C (TWI) interface, which is also used to configure sensor settings, and the sensor provides three additional pins: an interrupt output and two inputs to disable and reset the I²C interface.
The VL53L5CX is a great IC, but its small, leadless, LGA package makes it difficult for the typical student or hobbyist to use. It also operates at a recommended voltage of 2.8 to 3.3 V, which can make interfacing difficult for microcontrollers operating at 5 V. Our breakout board addresses these issues, making it easier to get started using the sensor, while keeping the overall size as small as possible.
The carrier board includes a low-dropout linear voltage regulator that provides the 3.3 V required by the VL53L5CX and allows the sensor to be powered from a 2.5 V to 5.5 V supply. The regulator output is available on the VDD pin and can supply around 100 mA to external devices. The breakout board also includes a circuit that shifts the I²C clock and data lines to the same logic voltage level as the supplied VIN, making it simple to interface the board with 5 V systems, and the board’s 0.1″ pin spacing makes it easy to use with standard solderless breadboards and 0.1″ perfboards. The board ships fully populated with its SMD components, including the VL53L5CX, as shown in the product picture.
Alternative versions
The VL53L5CX is very similar to the VL53L7CX, which offers all the same features, just with a wider FOV and a slightly shorter range. In particular the VL53L5CX API appears to be functionally identical to the VL53L7CX API, so it is generally possible to switch between the two modules with no other hardware or software changes. For other similar sensors, see the comparison section at the bottom of this page.
Since the VL53L5CX and VL53L7CX are physically similar and share the same carrier board PCB (labeled irs18a), it can be hard to tell them apart. One way you can distinguish them is by looking for the pronounced chamfers around the optical apertures on the VL53L7CX, which the VL53L5CX lacks. The VL53L7CX IC also has the text “L7” stamped in one corner (although this is usually hard to see).
|
|
Features and specifications
- Dimensions: 0.5″ × 0.7″ × 0.085″ (13 mm × 18 mm × 2 mm)
- Weight without header pins: 0.5 g (0.02 oz)
- Operating voltage: 2.5 V to 5.5 V
- Supply current: ~100 mA (typical average during active ranging with default settings)
- Peak current can reach 150 mA
- Maximum range: 4 m (13 ft)
- Resolution: 1 mm depth, 4×4 or 8×8 sensor zones
- Minimum range: 20 mm (0.8 in)
- Emitter: 940 nm invisible Class 1 VCSEL (vertical cavity surface-emitting laser) – eye-safe
- Detector: SPAD (single photon avalanche diode) receiving array
- Typical full field of view (FoV): 63° diagonal (45° horizontal/vertical)
- Output format (I²C): histogram
Included components
A 1×8 strip of 0.1″ header pins and a 1×7 strip of 0.1″ right-angle header pins are included, as shown in the picture below. You can solder the header strip of your choice to the board for use with custom cables or solderless breadboards, or you can solder wires directly to the board itself for more compact installations.
|
|
The board has two mounting holes spaced 0.5″ apart that work with #2 and M2 screws (not included).
Using the VL53L5CX
Important note: This product might ship with a protective liner covering the sensor IC. The liner must be removed for proper sensing performance.
![]() |
Connections
At least four connections are necessary to use the VL53L5CX board: VIN, GND, SCL, and SDA. The VIN pin should be connected to a 3.3 V to 5.5 V source, and GND should be connected to 0 volts. An on-board linear voltage regulator converts VIN to a 3.3 V supply, which can be accessed via the VDD pin, for the VL53L5CX IC. Supply voltages between 2.5 V and 3.6 V can also be connected to VDD (with VIN left disconnected) to bypass the regulator and power the board directly.
The I²C pins, SCL and SDA, are connected to built-in level-shifters that make them safe to use at voltages above VDD; they should be connected to an I²C bus operating at the same logic level as VIN (or VDD, if powering the board through VDD).
The LPn and I2C_RST pins are inputs and the INT pin is an open-drain output. LPn and INT are pulled up to VDD by the board, while I2C_RST is pulled down to GND. These three pins are not connected to level-shifters on the board and are not 5V-tolerant, but LPn and INT are usable as-is with 5 V microcontrollers: the microcontroller can read the INT output as long as its logic high threshold is below VDD, and the microcontroller can alternate its own output between low and high-impedance states to drive the LPn pin. Alternatively, our 4-channel bidirectional logic level shifter can be used externally with those pins.
![]() |
Pinout
| PIN | Description |
|---|---|
| VDD | Regulated 3.3 V output. Up to around 100 mA is available to power external components. (If you want to bypass the internal regulator, you can instead use this pin as an input for voltages between 2.5 V and 3.6 V with VIN disconnected.) |
| VIN | This is the main 3.3 V to 5.5 V power supply connection. The SCL and SDA level shifters pull the I²C lines high to this level. |
| GND | The ground (0 V) connection for your power supply. Your I²C control source must also share a common ground with this board. |
| SDA | Level-shifted I²C data line: HIGH is VIN, LOW is 0 V |
| SCL | Level-shifted I²C clock line: HIGH is VIN, LOW is 0 V |
| LPn | This pin is an active-low I²C disable input; the board pulls it up to VDD to enable I²C communication by default. Driving this pin low disables I²C communication (typically used as part of a process to change I²C addresses). This input is not level-shifted. |
| INT | Programmable interrupt output (VDD logic level). This output is not level-shifted. |
| I2C_RST | This pin is an active-high I²C reset input; the board pulls it down to GND by default. Driving this pin high resets the I²C interface (but not the entire sensor). This input is not level-shifted. |
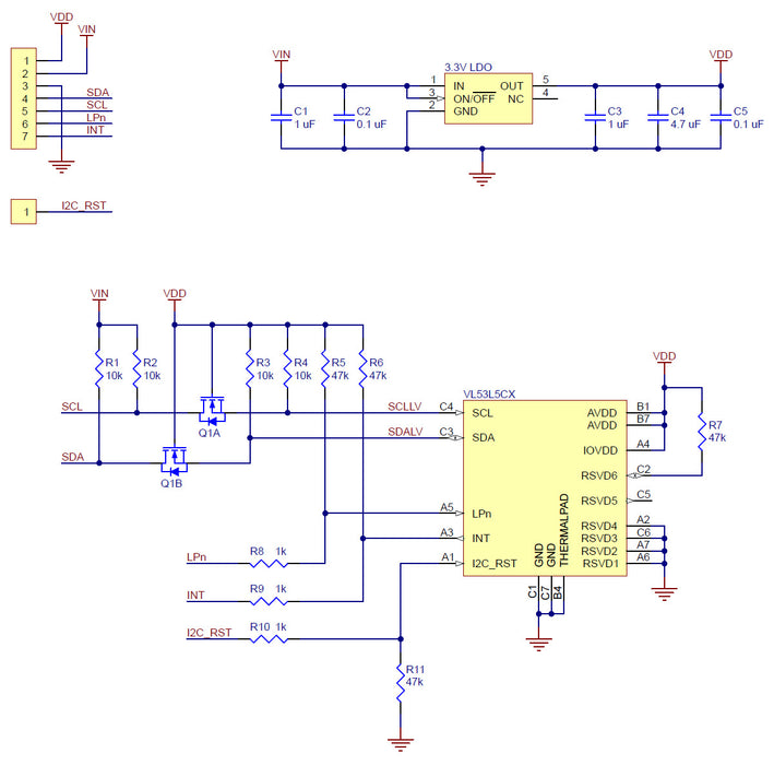
Schematic diagram
![]() |
The above schematic shows the additional components the carrier board incorporates to make the VL53L5CX easier to use, including the voltage regulator that allows the board to be powered from a 2.5 V to 5.5 V supply and the level-shifter circuit that allows for I²C communication at the same logic voltage level as VIN. This schematic is also available as a downloadable PDF (102k pdf).
I²C communication
The VL53L5CX can be configured and its distance readings can be queried through the I²C bus. Level shifters on the I²C clock (SCL) and data (SDA) lines enable I²C communication with microcontrollers operating at the same voltage as VIN (2.5 V to 5.5 V). A detailed explanation of the I²C interface on the VL53L5CX can be found in its datasheet, and more detailed information about I²C in general can be found in NXP’s I²C-bus specification (1MB pdf).
The sensor’s 7-bit target address defaults to 0101001b on power-up. It can be changed to another value by writing one of the device configuration registers, but the new address only applies until the sensor is reset or powered off. ST’s UM2884 (1MB pdf) document describes how to use multiple VL53L5CX sensors on the same I²C bus by individually enabling I²C communication on each sensor with its LPn pin and assigning it a unique address.
The I²C interface on the VL53L5CX is compliant with the I²C fast mode (400 kHz) standard.
Sensor configuration and control
In contrast with the information available for many other devices, ST has not publicly released a register map and descriptions or other documentation about configuring and controlling the VL53L5CX. Instead, communication with the sensor is intended to be done through ST’s VL53L5CX ULD API (STSW-IMG023), a set of C functions that take care of the low-level interfacing. To use the VL53L5CX, you can customize the API to run on a host platform of your choice using the information in the API documentation. Alternatively, it is possible to use the API source code as a guide for your own implementation.
If you want to use the VL53L5CX with an Arduino-compatible controller, you can try SparkFun’s VL53L5CX Arduino library, a port of ST’s API that works with the Arduino platform. To install it, search for “SparkFun VL53L5CX” in the Arduino Library Manager. (Note: 8-bit microcontrollers, including that of the Arduino Uno, typically do not have enough RAM or program memory to use with the VL53L5CX, so this library is mainly useful for more powerful MCUs like a 32-bit RP2040 or ESP32.)
Pololu’s family of carriers for ST time-of-flight distance sensors
We make pin-compatible carriers/breakout boards for several different ST time-of-flight (ToF) ranging sensors, as shown in the table below. They all function as tiny lidar systems featuring an integrated 940 nm Class 1 (i.e. invisible and eye-safe) laser, and they are all based on the same FlightSense technology, which precisely measures how long it takes for emitted pulses of infrared laser light to reach the objects and be reflected back to a detector. This approach ensures absolute distance measurements independent of ambient lighting conditions and target characteristics (e.g. color, shape, texture, and reflectivity), though these external conditions do affect the maximum range of the sensor. These sensors are all capable of 1 mm resolution, with some limitations on some versions.
![]() VL6180X carrier |
![]() VL53L0X carrier |
![]() VL53L1X carrier |
![]() VL53L3CX carrier |
![]() VL53L5CX carrier |
![]() VL53L7CX carrier |
|
|---|---|---|---|---|---|---|
| Maximum range:(1) | 60 cm | 200 cm | 400 cm | 500 cm | 400 cm | 350 cm |
| Minimum range: | ~1 cm | ~3 cm | 4 cm | 1 cm | 2 cm | 2 cm |
| Field of view: | 25° | 25° | 15° to 27° diagonal, programmable |
25° | 65° diagonal, up to 8×8 zones |
90° diagonal, up to 8×8 zones |
| Other features: | ambient light sensing, low memory footprint(2) |
low memory footprint(2) | low memory footprint(2) | multi-target detection | multi-target detection | multi-target detection |
| Maximum update rate:(1) | ~150 Hz | 50 Hz | 100 Hz | 125 Hz | 60 Hz | 60 Hz |
| Operating voltage range: | 2.6 V to 5.5 V | 2.5 V to 5.5 V | ||||
| Regulator voltage: | 2.8 V | 3.3 V | ||||
| Typical active-ranging supply current: |
25 mA | 20 mA | 20 mA | 20 mA | 100 mA | 100 mA |
| Peak supply current: | 40 mA | 40 mA | 40 mA | 40 mA | 150 mA | 150 mA |
| 1-piece price: | $13.49 | $14.95 | $18.95 | $16.95 | $19.95 | $19.95 |
|
1 Effective range and update rate depend on configuration, target, and environment. 2 Suitable for use with typical 8-bit MCUs. |
||||||
These carriers all have the same physical dimensions (0.5″ × 0.7″) and work in 3.3 – 5 V systems (thanks to their integrated linear regulators and level-shifters), and they are all controlled through an I²C interface. However, they have different APIs and memory requirements, so software will generally need to be rewritten when switching between sensors in an application, and versions with higher memory requirements are generally not suitable for use with typical 8-bit microcontrollers.














